朋友们,今天要带大家探索一篇杂志《Nature communications》
影响因子:15.7
期刊ISSN:2041-1723
分区:中科院1 区,且为 TOP 期刊。
发文量:10926/年(2024年)
自引率:3.40%
审稿速度:平均审稿周期约1个月
下面这篇文章就发表在《Nature communications》上:
文章标题:Macrophage-fibroblast JAK/STAT dependent crosstalk promotesliver metastatic outgrowth in pancreatic cancer
发表时间:2024 年
核心内容:研究发现胰腺癌肝转移中,巨噬细胞通过分泌颗粒蛋白前体,与癌细胞分泌的白血病抑制因子协同激活成纤维细胞的 JAK/STAT3 信号,诱导肌成纤维细胞(myMAF)生成,其分泌的骨桥蛋白进一步塑造免疫抑制微环境,促进转移,并且阻断该通路可抑制转移。
一、 研究背景
胰腺导管腺癌(PDAC)是一种高度致命的恶性肿瘤,其侵袭性转移特性是导致患者预后极差的主要原因。大多数患者在确诊时已出现不可切除的转移性病灶,且即使手术切除后仍有超过60%的患者在两年内发生肝转移复发。转移是一个多阶段过程,涉及癌细胞从原发灶脱落、循环扩散和远端器官定植,而这一过程的成功高度依赖于肿瘤微环境中基质细胞的支持,特别是巨噬细胞的作用。然而,目前对PDAC肝转移中巨噬细胞的具体功能机制仍知之甚少。
该研究聚焦于PDAC最常见的转移靶器官——肝脏,发现转移灶中富含巨噬细胞和活化的肌成纤维细胞。研究揭示了巨噬细胞通过分泌颗粒蛋白前体激活肝星状细胞(hStCs),进而诱导纤维化微环境形成,促进转移性肿瘤生长的关键机制。这一发现不仅填bu了PDAC转移机制的重要空白,还为开发靶向颗粒蛋白前体或巨噬细胞招募的新型治疗策略提供了理论依据,有望改善PDAC患者的临床预后。
二、 研究思路
首先研究人员基于PDAC易发生肝转移但机制不明的临床问题,通过小鼠模型和临床样本分析发现转移灶中巨噬细胞(MAMs)显著聚集并高表达颗粒蛋白前体;随后通过实验证实这些巨噬细胞通过分泌颗粒蛋白前体激活肝星状细胞(hStCs),促使后者分泌骨膜蛋白等基质蛋白形成促转移的纤维化微环境;进一步机制研究发现巨噬细胞招募依赖PI3Kγ信号通路,而阻断该通路或敲除颗粒蛋白前体均可显著抑制转移;最终提出靶向巨噬细胞-颗粒蛋白前体-hStCs轴可能是治疗PDAC肝转移的新策略,为临床转化提供理论依据。
三、 研究结果
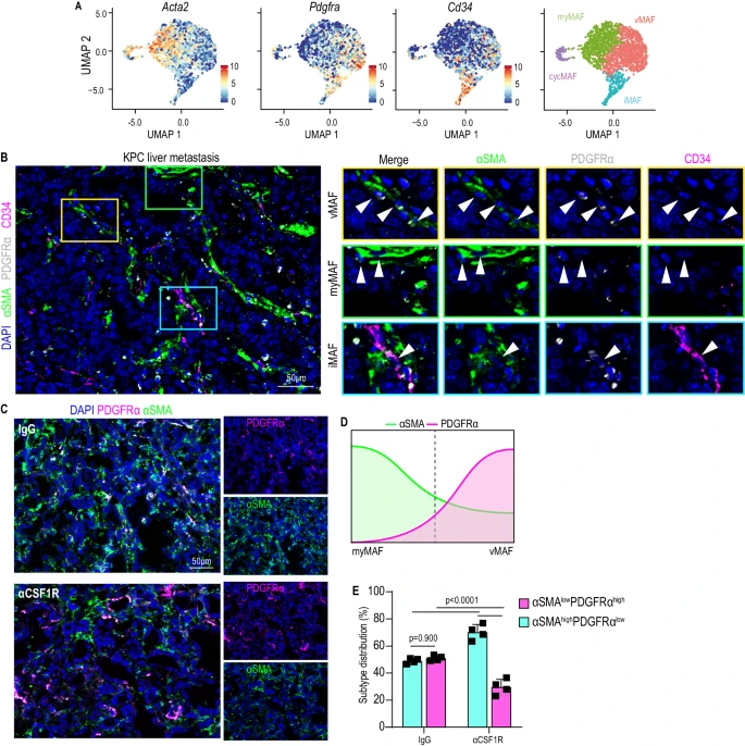
1. 转移相关巨噬细胞调节转移性PDAC中的成纤维细胞异质性
研究人员通过免疫荧光染色和Pdgfrb-GFP小鼠模型,发现PDAC肝转移中PDGFRβ+间充质细胞与CD68+巨噬细胞增多;耗竭巨噬细胞后,转移相关巨噬细胞减少65%,转移负荷和肝纤维化降低;单细胞测序鉴定出了MAFs的四个亚群:vMAFs、myMAFs、iMAFs和cycMAFs,其中myMAFs占比43%,耗竭巨噬细胞后丰度下降至19%,且myMAFs、vMAFs和cycMAFs起源于肝星状细胞,iMAFs起源于成纤维细胞。

2. 转录和空间上多样化的MAF群体在PDAC肝转移中共同存在
研究人员通过免疫荧光染色验证了vMAF、myMAF和iMAF三个MAF亚群在小鼠和人类PDAC肝转移中的保守存在,利用α-SMA、PDGFRα和CD34的分级表达进行原位检测,发现vMAFs位于肿瘤血管附近,myMAFs存在于血管化较少区域,且巨噬细胞耗竭会使vMAFs增多、myMAFs减少,将纤维化微环境从典型的富含胶原的促纤维增生状态重塑为血管化逐渐增强的肿瘤微环境。

3. myMAFs 促进肝转移,其促转移功能依赖于 JAK/STAT 信号传导通路的激活
研究人员前期研究发现富含胶原的ECM可促进癌症进展,而myMAFs是其主要来源,且巨噬细胞耗竭能显著减少myMAFs。研究人员通过进一步研究发现,JAK/STAT通路抑制因子Socs3在myMAFs中显著下调,该通路在30%的αSMA+细胞中激活并主要富集于myMAFs。通过GFAP-STAT3敲除小鼠模型和水飞蓟宾药理抑制实验证实,STAT3缺失或抑制可减少myMAF活化、胶原沉积及肝转移负荷,延长荷瘤小鼠生存期,表明巨噬细胞通过JAK/STAT通路参与了促肿瘤性myMAFs积累,靶向该通路可阻断其促转移功能。

4. 颗粒蛋白前体与癌细胞衍生因子的共刺激可促进myMAF的活化
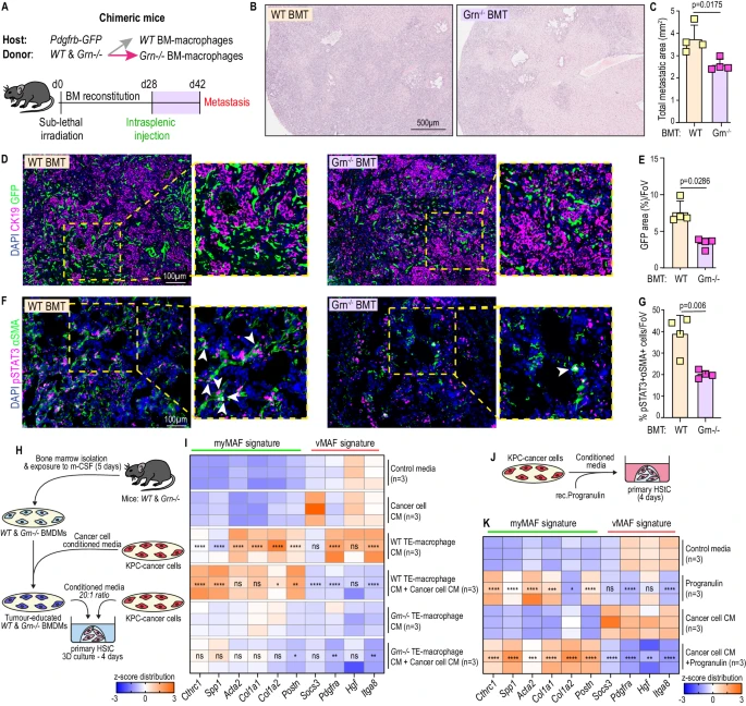
研究发现JAK/STAT是myMAF活化的关键通路,为探究巨噬细胞如何在肝星状细胞中激活该通路,研究人员构建了携带野生型或缺乏颗粒蛋白前体(Grn−/−)骨髓的嵌合小鼠,发现Grn−/−骨髓小鼠转移灶生长、纤维化程度及αSMA+细胞中pSTAT3+细胞比例均显著降低;通过三维培养系统进一步证实,巨噬细胞分泌的颗粒蛋白前体与癌细胞来源因子协同作用,可诱导肝星状细胞向myMAF表型转化,结果表明,巨噬细胞来源的颗粒蛋白前体在myMAF活化中起到关键作用。

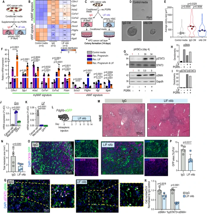
5. 中和癌细胞衍生的白血病抑制因子(LIF)可抑制pSTAT3+ myMAFs的活化并阻止转移灶生长
研究人员发现LIF作为癌细胞来源的关键因子,与巨噬细胞分泌的颗粒蛋白前体协同作用,通过JAK/STAT通路诱导肝星状细胞向pSTAT3+ myMAF表型转化。体外实验表明,LIF与颗粒蛋白前体共刺激可显著诱导myMAF特征基因表达并促进癌细胞集落形成,而中和LIF或敲除LIFR可抑制该过程;体内研究也证实,肿瘤相关巨噬细胞和癌细胞分别是颗粒蛋白前体和LIF的主要来源,抑制二者可减少肝转移灶生长及纤维化。

6. 颗粒蛋白前体与Sortilin的结合可增强Sortilin-LIFR-的邻近性,从而导致肝星状细胞中STAT3的过度激活
研究人员通过LX2细胞发现颗粒蛋白前体通过C末端与Sortilin受体结合,增强Sortilin与LIFR的邻近性,从而放大LIF诱导的JAK/STAT信号,促进pSTAT3+ myMAFs表型的诱导,该过程依赖Sortilin介导的颗粒蛋白前体摄取及脂筏聚类介导的信号集中。

7. STAT3激活myMAFs分泌骨桥蛋白(Spp1),而Spp1又继而支持免疫抑制性巨噬细胞的功能
研究人员在明确pSTAT3+ myMAF活化机制后,探究其促转移功能,发现myMAF通过分泌骨膜蛋白(Postn)以STAT3依赖方式促进癌细胞增殖,还能分泌骨桥蛋白(OPN)诱导巨噬细胞向免疫抑制表型极化,且癌细胞也可表达OPN协同塑造免疫抑制微环境,此外KPC细胞衍生的巨噬细胞集落刺激因子(mCSF)等其他因子也参与其中,揭示了癌细胞、成纤维细胞和巨噬细胞间的复杂互作促进转移微环境形成。

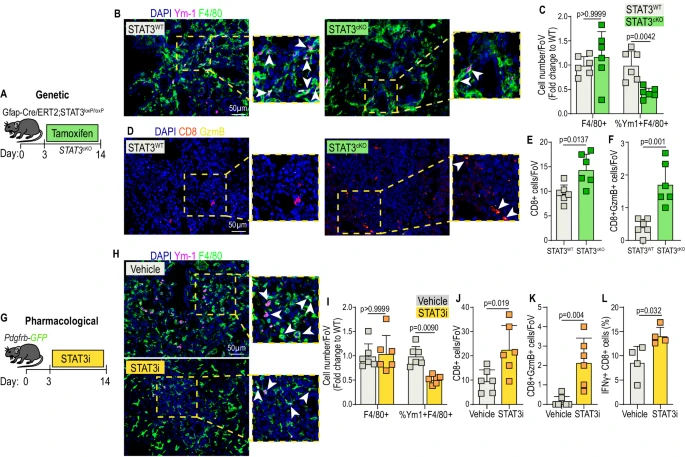
8. myMAF 在转移性 PDAC 中以 STAT3 依赖性方式编排免疫抑制微环境
研究人员通过STAT3条件性敲除小鼠(STAT3cKO)和STAT3药理抑制剂(STAT3i)实验证实,肝星状细胞中STAT3缺失或抑制可减少免疫抑制性YM1+巨噬细胞,增加CD8+ T细胞浸润与活化,增强抗肿瘤免疫。机制上,癌细胞与巨噬细胞通过颗粒蛋白前体和LIF激活myMAFs,其分泌的骨膜蛋白促进癌细胞增殖,分泌的骨桥蛋白诱导巨噬细胞向免疫抑制表型极化,形成利于PDAC肝转移的微环境。

四、 总结
该研究探讨了巨噬细胞与纤维细胞之间的JAK/STAT信号通路相互作用如何促进胰腺癌向肝脏的转移。研究人员发现,这种跨细胞信号传导在胰腺癌的肝转移过程中起关键作用,尤其是在巨噬细胞和纤维细胞之间的JAK/STAT信号通路激活后,能够促进肿瘤细胞的转移和生长。这一发现为理解胰腺癌转移机制提供了新的视角,并可能为开发针对该过程的治疗策略提供潜在靶点。



