细胞死亡远不是我们曾经认为的那样简单。除了经典的凋亡、自噬和坏死,科学家又陆续发现了细胞焦亡、坏死性凋亡、铁死亡、铜死亡等多种形式。而泛凋亡(PANoptosis)可能是其中的集大成者,因为它同时具备细胞焦亡(Pyroptosis)、凋亡(Apoptosis)和坏死性凋亡(Necroptosis)的关键特征,如同一场细胞内部的完美风暴。作为一种更复杂、更激烈的细胞死亡形式,泛凋亡可能是许多炎症疾病背后的终极杀手。
Cancer Gene Therapy (2024) 31:970–983
长期以来,这些死亡途径被认为相互独立,但新的研究显示,它们之间存在紧密联系,并相互调控,启动一种新的死亡程序。而这一切的核心,是由一种被称为PANoptosome的复合物在操控。2024年6月,Cell杂志发表题为NLRC5 senses NAD+ depletion, forming a PANoptosome and driving PANoptosis and inflammation的研究文章。
该研究创新性地从细胞内部的代谢危机状态(NAD+耗竭)这一代谢视角切入,揭示了NLRC5感应代谢危机并启动PANoptosis的独特机制,提供了一种全新的思路来理解免疫系统的激活方式,开辟了免疫代谢研究的新方向。
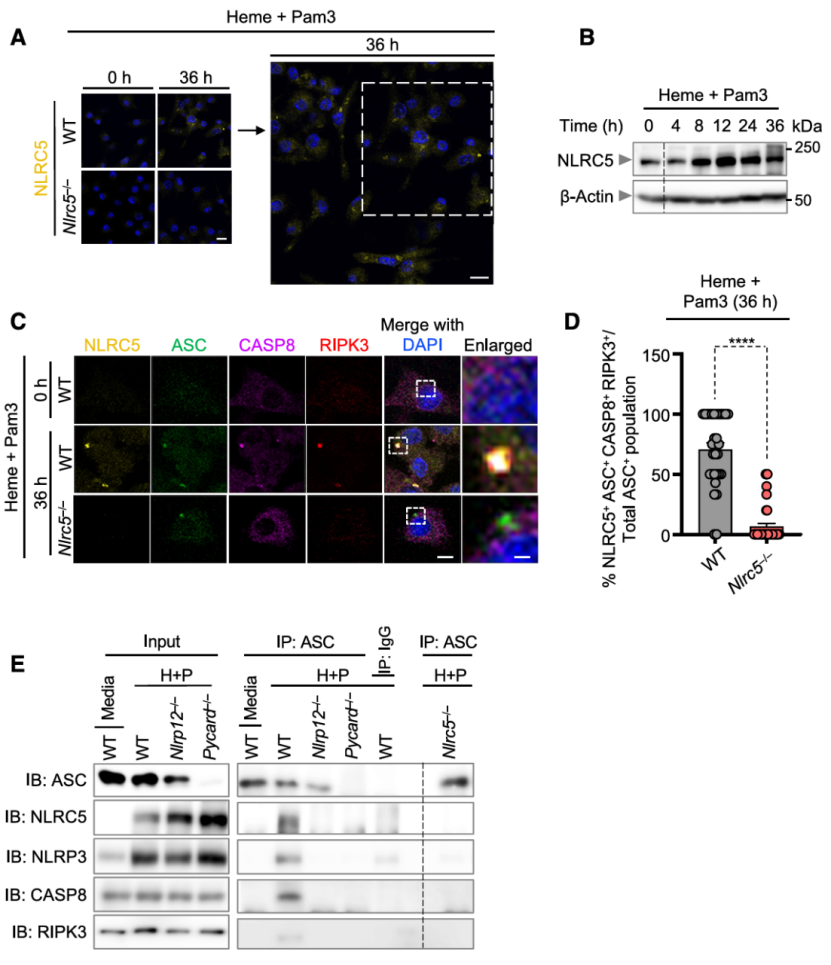
为探究NLRC5在先天免疫中的功能,作者首先通过大规模体外刺激筛选实验,系统评估了NLRC5对各类免疫刺激的响应特性。结果表明,NLRC5特异性介导由heme与PAMP(如LPS、Pam3CSK4)或细胞因子(如TNF)组合触发的炎症性细胞死亡(PANoptosis),而在单一刺激或其他组合中作用不明显。通过实时成像和细胞死亡标志物检测,研究人员证实NLRC5缺失显著降低细胞死亡率,且该现象在人巨噬细胞中得到验证,表明NLRC5是一种新型模式识别受体。
选基因,定表型,做机制。通过免疫共沉淀和免疫荧光共定位等实验,研究人员发现在heme加PAMP刺激后,靶点分子NLRC5与NLRP12、ASC、caspase-8、RIPK3等已知PANoptosome组分发生特异性互作,形成大分子复合物。内源性免疫共沉淀实验证明,该复合物的形成严格依赖于NLRC5的表达,证明NLRC5不仅是感应元件,更是细胞死亡执行复合体的核心组织者,揭示了NLR家族分子网络协同工作的新模式。
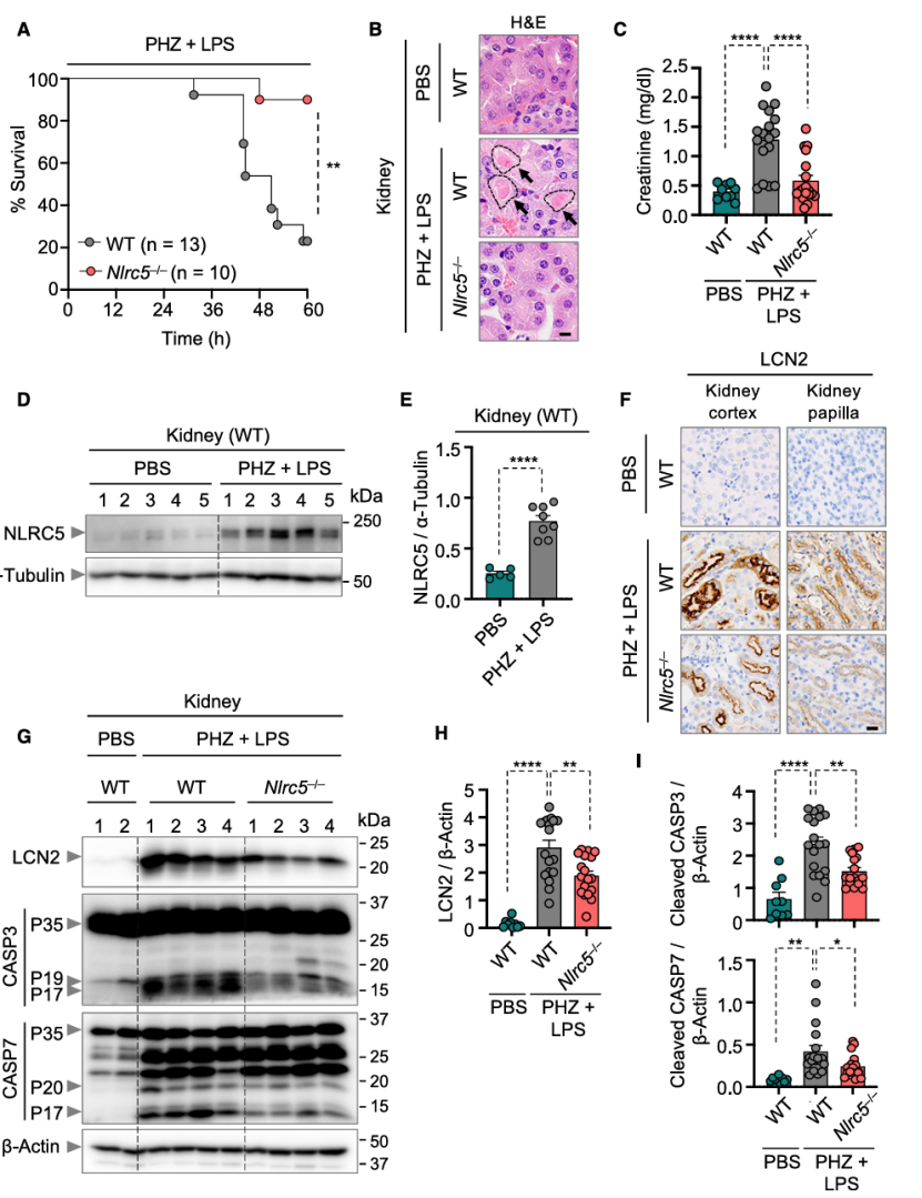
基于上述结果,研究人员通过体内实验探究并验证NLRC5的病理生理意义。他们构建苯肼(PHZ)加LPS诱导的溶血性疾病小鼠模型,发现NLRC5缺失可显著减轻肾脏组织损伤、改善肾功能指标并提高生存率,而值得注意的是溶血程度并未受到影响。上述验结果充分证明,NLRC5介导的细胞死亡通路是溶血相关器官损伤的核心机制。
本研究首次揭示NLRC5分子作为新型先天免疫的传感器,可特异性识别血红素与PAMP/DAMP组合信号,通过组装包含NLRP12、ASC、caspase-8等分子组成的PANoptosome复合体驱动泛凋亡。在溶血性疾病模型中,NLRC5缺失显著改善肾脏损伤并提高生存率,证明该通路是器官损伤的核心机制。当然,NLRC5是否能成为治疗炎症性疾病的新靶点,让我们拭目以待!
实验外包 想了解更多请关注:https://www.do-gene.com



